Visualisierung mit Matplotlib#

Matplotlib ist eine leistungsstarke Python-Bibliothek zur Erstellung von statischen, animierten und interaktiven Visualisierungen. Leider ist die Bedienung manchmal etwas umständlich und unübersichtlich.

  • Hier lohnt sich der Einsatz von CoPilot besonders

    • Viele verschiedene Funktionen die schwer zu überblicken sind

    • Fehler fallen sofort auf (die Darstellung ist nicht wie erwartet)

Matplotlib installieren und importieren#

Meistens muss Matplotlib zuerst installiert werden. Dies geschieht mit dem Befehl:

pip install matplotlib

Das pyplot-Submodul ist für die meisten Visualisierungen zuständig. Es wird üblicherweise mit dem Alias plt importiert.

import matplotlib.pyplot as plt

Einfaches Plotten: plt.plot()#

Die einfachste Art ist der Linienplot.

  • Die Funktion plot() wird für Linienplots verwendet

  • title gibt dem Plot einen Titel

  • xlabel und ylabel beschriften die Achsen des Plots

  • show() zeigt auf dem Bildschirm an

from math import sin, cos
x = [i * 0.1 for i in range(100)]
y = [sin(xi) for xi in x]

plt.plot(x, y)
plt.title('Sinus')
plt.xlabel('x')
plt.ylabel('sin(x)')
plt.show()
_images/7e7f6feb92f306e2f81c344cec5893fdf20fa964d4a40f56864b10455a3701aa.png

Man kann mehrere Linien in einem Plot darstellen, indem man einfach mehrere plot()-Aufrufe hintereinander ausführt.

  • Um die Linien zu unterscheiden kann man den Befehl label verwenden

  • Mit legend() wird eine entsprechende Legende hinzugefügt

    • Die Position der Legende kann mit dem Parameter loc angepasst werden

    • Mögliche Werte sind z.B. ‘upper right’, ‘lower left’, ‘best’, etc.

plt.plot(x, y, label='sin(x)')
plt.plot(x, [cos(xi) for xi in x], label='cos(x)')
plt.legend(loc='upper right')
plt.show()
_images/917d6e13b1447c9cc285fe4e4417ab7cc9657c16550b635de836bd2bea29c6a7.png

Wachstum visualisieren mit plt.loglog() und plt.semilogy()#

Manchmal ist es sinnvoll, eine logarithmische Skalierung der Achsen zu verwenden, um das Wachstum von Funktionen besser zu visualisieren.

  • loglog() verwendet eine logarithmische Skalierung für beide Achsen

  • semilogy() verwendet eine logarithmische Skalierung nur für die y-Achse

  • semilogx() verwendet eine logarithmische Skalierung nur für die x-Achse

from math import exp
x = [i/2 for i in range(1, 100)]
plt.loglog(x, [exp(i-1) for i in x], label='exp(x)')
plt.loglog(x, [i**3 for i in x], label='x^3')
plt.loglog(x, [i**10 for i in x], label='x^10')
plt.legend()
plt.show()
_images/5617e2738480cf111cda46209c68177c736fee83652d44fd7da263a90a848cc6.png

Flächen füllen mit plt.fill()#

Wenn man eine Fläche mit Farbe füllen möchte, kann man die Funktion fill() verwenden.

  • fill(x, y) füllt die Fläche, die durch die Punkte (x[i], y[i]) definiert ist

  • color definiert die Farbe der Fläche

  • alpha definiert die Transparenz der Fläche (0 = transparent, 1 = undurchsichtig)

import matplotlib.pyplot as plt
plt.fill([0,1,1,0.5,0], [0,0,1,0.5,1], color='skyblue', alpha=0.5)
plt.fill([0,1,1,0.5,0], [0,0,1,1.5,1], color='skyblue', alpha=0.5)
plt.show()
_images/a8a4260ccb80da269f7a0dea2dbafeaac6f93866076d184608a71088b9701cc1.png

Streudiagramme: plt.scatter()#

Um die Beziehung zwischen zwei Variablen zu visualisieren, sind Streudiagramme nützlich.

  • Die Funktion scatter() wird für Streudiagramme verwendet

  • c kann verwendet werden, um die Farbe der Punkte basierend auf einer dritten Variable zu ändern

  • s steuert die Größe der Punkte

  • colorbar() fügt eine Farbskala hinzu

# Daten für 10 Personen: Höhe (cm), Gewicht (kg), Alter (Jahre), Ge
people_data = [
    [170, 65, 28],
    [165, 70, 34],
    [180, 80, 22],
    [175, 75, 29],
    [160, 55, 40],
    [185, 90, 31],
    [172, 68, 27],
    [168, 60, 36],
    [178, 77, 24],
    [169, 62, 33]
]

plt.scatter([person[0] for person in people_data], [person[1] for person in people_data], c=[person[2] for person in people_data], s=100)
plt.colorbar(label='Alter (Jahre)')
plt.title('Streudiagramm: Höhe vs. Gewicht')
plt.xlabel('Höhe (cm)')
plt.ylabel('Gewicht (kg)')
plt.show()
_images/d842a7170802090e0e2ca0b6ec46c0f2c1fc25f8c26b898dd36d40e38b733e6c.png

Balkendiagramme: plt.bar()#

Balkendiagramme sind nützlich, um kategorische Daten zu visualisieren.

  • Die Funktion bar() wird für Balkendiagramme verwendet

categories = ['Sehr Gut', 'Gut', 'Befriedigend', 'Genügend', 'Nicht genügend']
values = [3, 7, 5, 4, 2]
plt.bar(categories, values)
plt.title('Balkendiagramm')
plt.ylabel('Anzahl')
plt.show()
_images/e76264c63a633ad34b6e44b556858193eb31c307fc67a43eaa5373683e136298.png

Histogramme: plt.hist()#

Um die Anzahl von Datenpunkten in verschiedenen Bereichen zu visualisieren, sind Histogramme nützlich.

  • Die Funktion hist() wird für Histogramme verwendet

  • bins steuert die Anzahl der Balken im Histogramm

  • bins kann auch eine Liste von Zahlen sein, die die Grenzen der Balken definieren

import random as rnd
data = [rnd.gauss(0, 1) for _ in range(100000)]
plt.hist(data, bins=50)
plt.title('Histogramm')
plt.xlabel('Wert')
plt.ylabel('Häufigkeit')
plt.show()
_images/c74fa95aea8873f461eee4bf4ce4463714df1ba2de50283ef1b4e1d5f29c6d74.png
plt.hist(data, bins=[-1,-0.5,0,0.5,1])
plt.show()
_images/b401bc7256d63230b3b45e23a4ec38732d4c10d8d3b389659c5ca264a36e7eeb.png

Mehrere Plots in einem Bild plt.subplot() und plt.subplots()#

Die Funktion subplots() erstellt eine Figur und ein Gitter von Subplots.

  • Die ersten beiden Parameter nrows und ncols geben die Anzahl der Zeilen und Spalten an

  • figsize steuert die Größe der gesamten Figur (in Inches)

  • subplot() wird verwendet, um einen bestimmten Subplot zu aktivieren

    • nrows, ncols und index geben die Position des Subplots an

      • man kann stattdess auch einen Parameter wie 121 verwenden, der für 1 Zeile, 2 Spalten und den ersten Subplot steht

    • nrows und ncols muss mit den Werten in subplots() übereinstimmen

    • index ist die laufende Nummer des Subplots (von links nach rechts, oben nach unten)

from math import sin, cos
x = [i * 0.1 for i in range(100)]
y = [sin(xi) for xi in x]
plt.subplots(1, 2, figsize=(10, 4))
# Plot 1: Linienplot
plt.subplot(1, 2, 1)
plt.plot(x, y)
plt.title('Linie')
# Plot 2: Streudiagramm
plt.subplot(1, 2, 2)
plt.scatter(x, y)
plt.title('Streuung')
plt.show()
_images/7bac60d475b6515593f15a28b3305d0e185ab9b6452dea7a9a63a0e756dd61e4.png

Axes Objekte erstellen#

Bis jetzt haben wir die pyplot-Schnittstelle verwendet, die eine einfache Möglichkeit bietet, Plots zu erstellen.

  • Manchmal ist es jedoch nützlich, direkt mit Axes-Objekten zu arbeiten, um mehr Kontrolle über die Plots zu haben.

  • fig, ax = plt.subplots() erstellt eine Figur und ein einzelnes Axes-Objekt

  • ax.plot() wird verwendet, um auf dem Axes-Objekt zu plotten

  • ax.set_title(), ax.set_xlabel(), und ax.set_ylabel() werden verwendet, um Titel und Achsenbeschriftungen für das Axes-Objekt festzulegen

  • figsize kann verwendet werden, um die Größe des Bildes anzupassen

fig, ax = plt.subplots(figsize=(5, 2.7))
ax.plot(x, y)
ax.set_title('Linienplot mit Axes-Objekt')
ax.set_xlabel('x')   # Achtung: leicht unterschiedlich zu plt.xlabel()
ax.set_ylabel('sin(x)')
plt.show()
_images/f905858ac51963e07ae36906521c25cc57f1f238757a54827bf26f4c9d61cc21.png

Geometrische Figuren plotten#

Matplotlib bietet auch Funktionen zum Zeichnen von geometrischen Figuren wie Kreisen, Rechtecken und Polygonen.

  • Circle, Rectangle und Polygon sind Klassen, die geometrische Figuren repräsentieren

    • alpha steuert die Transparenz der Figur (0 = unsichtbar, 1 = undurchsichtig)

  • Diese Figuren können zu einem Plot hinzugefügt werden, indem man sie als Patch-Objekte hinzufügt.

  • add_patch() fügt die Figur dem aktuellen Plot hinzu

Die Methode add_patch() ist eine Methode des Axes-Objekts. Man muss daher zuerst ein Axes-Objekt erstellen, z.B. mit fig, ax = plt.subplots(), und dann ax.add_patch(...) verwenden.

  • Der Befehl set_aspect('equal') sorgt dafür, dass die Achsen gleich skaliert werden, sodass Kreise auch als Kreise dargestellt werden und nicht als Ellipsen.

circle = plt.Circle((0.5, 0.5), 0.3, color='blue', alpha=0.5)
rectangle = plt.Rectangle((0.1, 0.1), 0.4, 0.2, color='green', alpha=0.5)
polygon = plt.Polygon([[0.6, 0.1], [0.9, 0.1], [0.75, 0.4]], color='red', alpha=0.5)
fig, ax = plt.subplots()
ax.add_patch(circle)
ax.add_patch(rectangle)
ax.add_patch(polygon)
ax.set_aspect('equal')
plt.show()
_images/e58f32116250b10b03b36a9185c49fe4c97b3aa4ff74d01ca0b41a451e75fa60.png

Speichern von Abbildungen: plt.savefig()#

Anstatt ein Bild am Bildschirm anzuzeigen, kann es auch in einer Datei gespeichert werden. Dazu wird die Funktion plt.savefig() verwendet. Man kann ein Bild speichern und zusätzlich auf dem Bildschirm anzeigen.

  • Der erste Parameter ist der Dateiname (inkl. Pfad)

  • Das Dateiformat wird durch die Dateiendung bestimmt (z.B. .png, .jpg, .pdf, etc.)

  • dpi steuert die Auflösung des Bildes

  • bbox_inches='tight' sorgt dafür, dass keine unnötigen weißen Ränder gespeichert werden

  • transparent=True speichert das Bild mit transparentem Hintergrund (nur bei Formaten die Transparenz unterstützen, z.B. .png)

plt.savefig('plot.png', dpi=300, bbox_inches='tight', transparent=True)

Gestaltung von Plots#

Matplotlib bietet viele Möglichkeiten, Plots anzupassen. Einfache Optionen sind z.B.: Farben, Marker, oder Linienstile

x = [0.1*i for i in range(1, 11)]
plt.plot(x, x, linestyle='--', marker='s', color='purple', linewidth=2, label='x')
plt.plot(x, [i**2 for i in x], linestyle='-', marker='d', color='red', linewidth=5, markersize = 20, label='x^2')
plt.plot(x, [i**3 for i in x], linestyle='-.', marker='x', color='green', label='x^3')
plt.plot(x, [i**4 for i in x], linestyle=':', marker='o', color='magenta',linewidth=1, label='x^4')
plt.legend()
plt.title('Angepasster Plot')
plt.show()
_images/bbff9771704cdeeeaaa7a67bbbae7c6d0525ebe9a1fd9187f8575a7847d9e5f2.png

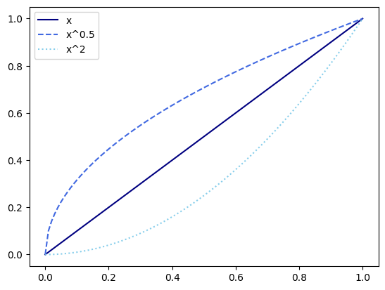
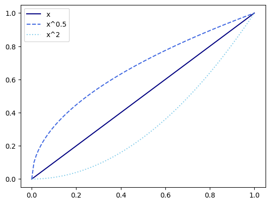
Für stilistische Anpassungen ist Copilot besonders hilfreich. Man kann mit einem einfachen Plot starten, z.b.

plt.plot(x, x)
plt.plot(x, x**0.5)
plt.plot(x, x**2)

und dann mit einem Prompt der folgenden Art optimieren: “Use different shades of blue for the three lines and use different line styles (solid, dashed, dotted). Add a legend to the plot.”

x = [0.01*i for i in range(0, 101)]
plt.plot(x, x, color='navy', linestyle='-', label='x')
plt.plot(x, [i**0.5 for i in x], color='royalblue', linestyle='--', label='x^0.5')
plt.plot(x, [i**2 for i in x], color='skyblue', linestyle=':', label='x^2')
plt.legend()
plt.show()
_images/8db12b6bc0fc9243f0256f2e5ea8a2b45721988c79eb043008e8efd37cc26d61.png

Animationen mit Matplotlib#

Matplotlib unterstützt auch Animationen. Die einfache Methode ist die Verwendung von plt.pause() und ax.clear() in einer Schleife, um den Plot zu aktualisieren.

  • ax.clear() löscht den aktuellen Plot

  • plt.pause(seconds) pausiert die Ausführung für eine bestimmte Anzahl von Sekunden und aktualisiert den Plot

  • Diese Methode ist nicht sehr effizient und daher nur für einfache Animationen geeignet

Achtung: In Jupyter Notebooks funktioniert plt.pause() nicht immer zuverlässig. Es ist besser, Animationen in einem normalen Python-Skript auszuführen.

import matplotlib.pyplot as plt
import random

fig, ax = plt.subplots(1,1)
def bubble_sort(arr):
    n = len(arr)
    for i in range(n):
        for j in range(0, n-i-1):            
            if arr[j] > arr[j+1]:
                arr[j], arr[j+1] = arr[j+1], arr[j]
            ax.clear()
            ax.bar(range(n), arr, color='lightblue')
            plt.pause(0.01)

n=40        
data = [random.random() for _ in range(n)]
bubble_sort(data)
_images/3e2895d030f826839f811d9d6b047cf176370369f13544d1ca0ce72cbd80a9b6.png
_images/sort.gif

Animation mit FuncAnimation#

Eine effizientere Methode zur Erstellung von Animationen in Matplotlib ist die Verwendung der Klasse FuncAnimation aus dem Modul matplotlib.animation. Diese Methode ist besonders nützlich für komplexere Animationen, da sie den Plot nur bei Bedarf aktualisiert und so die Leistung verbessert.

  • FuncAnimation benötigt eine Figur, eine Animationsfunktion und einen Intervall in Millisekunden

  • Die Animationsfunktion animate wird für jeden Frame aufgerufen und erhält die aktuelle Bild-Nummer

    • Die Funktion verwendet das line-Objekt welches von plot() zurückgegeben wird, um die Daten zu aktualisieren

    • ‘ax.plot()’ gibt eine List von Linenobjekten zurück, auch wenn nur eine Linie gezeichnet wird. Daher wird das erste Element der Liste mit [0] ausgewählt.

  • frames gibt den Bereich der Frames an, also i in range(500)

from math import sin, pi
import matplotlib.animation as animation

fig, ax = plt.subplots()

x = [ 2*pi*i/10000 for i in range(1,10000)] 
line = ax.plot(x[5000:], [sin(1/i) for i in x[5000:]])[0]
ax.set_xlim(0, 2*pi)
ax.set_ylim(-1, 1)

def animate(i):
    line.set_xdata(x[5000-10*i:])  # update the x data.
    line.set_ydata([sin(1/j) for j in x[5000-10*i:]])  # update the y data.
    return line,


ani = animation.FuncAnimation(
    fig, animate, interval=20, frames=500)
ani.save('animation.gif', writer='pillow')
plt.show()
Animation eines sich bewegenden Sinus

Weitere Informationen zu Matplotlib#

Eine gute Resource ist die offizielle Matplotlib-Galerie https://matplotlib.org/stable/gallery/index.html

  • Hier findet man viele Beispiele und Anleitungen für verschiedene Plot-Typen.

  • Man sucht ein Beispiel welches dem gewünschten Plot ähnelt und passt es an.

3D Plots -> später#

Im Kapitel ‘Numerische Mathematik mit NumPy’ werden wir auch noch Beispiele zu 3D Plots sehen.